油栏费是用于设置围油栏防止油污扩散所产生的费用,常见于海洋、水域
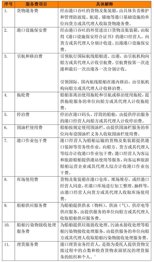
围油栏
(一)定义与作用
围油栏又称油障,是江河、海洋等水面溢油事故处理的主要设备器材之一,它可在各种水域环境下,拦截、围控、导流水面溢油,防止水面溢油扩散、缩小溢油面积,并配合溢油回收装置回收处理溢油,从而保护水域环境免受溢油污染,其主要作用类似于在水面上设置一道屏障,将油污限制在特定区域内,以便后续进行清理和处理。
(二)结构组成
围油栏主要由浮体、裙体和配重链三部分组成,浮体提供浮力使围油栏能直立漂浮在水面;裙体像围裙一样垂直延伸到水下阻挡油膜扩散;底部的配重链则起到保持围油栏稳定的作用,防止其被海浪冲走。

围油栏费的定义
围油栏费是指为使用围油栏进行油污防控、围控等相关作业所产生的费用,这包括围油栏的购置成本、运输费用、布放与回收的人工及设备费用、日常维护保养费用以及在使用过程中可能产生的其他相关费用。
围油栏费的构成要素
| 构成要素 | |
|---|---|
| 购置成本 | 高质量的围油栏价格不菲,根据其材质、尺寸、性能等因素不同,价格差异较大,一些特殊材质、高强度且适用于复杂海况的大型围油栏,每套价格可能高达数万元,大型项目可能需要数十套同时使用,购置成本相当可观。 |
| 运输费用 | 如果围油栏需要从较远的地方运输到使用地点,就会产生运输费用,运输方式包括陆运、水运等,具体费用取决于运输距离、运输工具以及围油栏的数量和体积等因素。 |
| 布放与回收费用 | 布放围油栏需要专业的设备和人员操作,包括船只、吊车等设备的使用以及操作人员的劳务费用,同样,在使用完毕后回收围油栏也会产生相应的费用,在一些复杂的水域环境中,布放和回收的难度增加,费用也会相应提高。 |
| 日常维护保养费用 | 围油栏在使用后需要进行清洗、检查、维修等保养工作,以确保其性能和使用寿命,这部分费用包括清洗用的设备和材料费用、零部件更换费用以及专业人员的维护费用等。 |
| 其他费用 | 例如在围油栏使用过程中,可能需要配备一些辅助设备或工具,如固定围油栏的锚具、连接部件等,这些都会产生额外的费用,如果因为使用围油栏而产生了一些管理费用、审批费用等,也应计入围油栏费中。 |
影响围油栏费的因素
(一)围油栏的类型和规格
不同类型的围油栏适用于不同的水域环境和油污情况,其价格和使用成本也不同,用于近海海域的围油栏可能需要具备更强的抗风浪能力,其制造成本和使用成本相对较高;而用于内河等相对平静水域的围油栏,成本可能会相对较低。
(二)使用环境和条件
如果使用环境复杂,如在风浪大、水流急的海域,布放和回收围油栏的难度增加,需要投入更多的人力、物力和时间,从而导致费用上升,使用时间的长短也会影响围油栏费,长时间的使用可能会增加设备的损耗和维护成本。
(三)市场供需关系
当市场上对围油栏的需求较大时,其价格可能会上涨,进而导致围油栏费增加,在某些地区发生大规模油污事故后,对围油栏的紧急需求会使围油栏的价格和租赁费用大幅上升。

围油栏费的应用场景
(一)船舶燃油泄漏事故
当船舶在航行或停泊过程中发生燃油泄漏时,为防止油污扩散,造成更大的环境污染,需要及时布放围油栏进行围控,此时产生的围油栏费属于应急处理费用的一部分,通常由责任方或相关的保险机构承担。
(二)港口油污作业
在港口进行装卸石脑油、柴油、汽油等非持久性油类的作业时,为防止油类泄漏对港口水域造成污染,也会布设围油栏,这种情况下的围油栏费一般由港口运营方或相关企业承担,作为港口作业成本的一部分。
(三)海洋石油开采
在海洋石油开采过程中,虽然有一系列的防泄漏措施,但仍存在一定的风险,为了应对可能出现的油污泄漏事故,会在开采区域周围布设围油栏,相应的围油栏费则计入石油开采企业的运营成本中。
相关问题与解答
围油栏费是否可以纳入企业的成本核算?
答:可以,对于一些经常涉及油污风险的企业,如石油开采企业、港口运营企业、船舶运输企业等,围油栏费是可以纳入成本核算的,它可以作为环境保护成本或安全生产成本的一部分,具体可根据企业的会计政策和成本核算方法进行合理分摊和核算,石油开采企业可以将围油栏费计入开采成本;港口运营企业可以将其作为港口设施维护和管理成本的一部分。
如何降低围油栏费?
答:可以从以下几个方面考虑降低围油栏费:一是合理选择围油栏的类型和规格,根据实际使用环境和需求,避免过度采购高性能但价格昂贵的围油栏;二是优化围油栏的使用和管理,提高布放和回收的效率,减少人工和设备的闲置时间;三是加强围油栏的日常维护保养,延长其使用寿命,降低更换频率;四是关注市场动态,在合适的时机采购围油栏,以获取更优惠的价格。
围油栏费是为了使用围油栏进行油污防控等相关作业所产生的一系列费用的总和,其受到多种因素的影响,
