有船舶专业的大学主要集中在沿海及沿江地区,这些院校依托地域优势,结合国家海洋战略与船舶工业发展需求,形成了从本科到博士的完整人才培养体系,船舶专业通常隶属于船舶与海洋工程学科,是融合力学、材料学、机械工程、自动化等多学科交叉的工科领域,旨在培养具备船舶设计、建造、检验、管理及海洋工程开发能力的复合型人才。
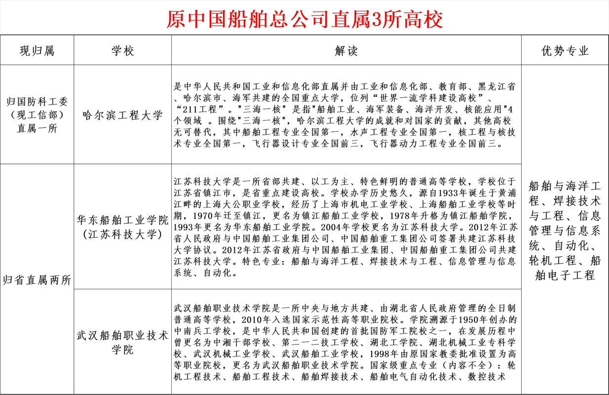
国内开设船舶与海洋工程专业的重点高校中,哈尔滨工程大学是该领域的顶尖院校,其前身源于“哈军工”海军工程系,在船舶设计、水声工程、海洋装备等方面具有深厚积淀,拥有国家级重点实验室和多个科研平台,本科及研究生培养质量均处于国内领先地位,上海交通大学船舶海洋与建筑工程学院同样是行业翘楚,其船舶与海洋工程学科在教育部学科评估中连续多年获评A+,依托上海国际航运中心优势,在深海装备、绿色船舶、智能航运等领域研究成果显著,与沪上船舶企业及科研院所合作紧密,华中科技大学船舶与海洋工程学院虽地处内陆,但其机械工程、材料科学等学科优势突出,在船舶动力系统、结构强度分析等方面独具特色,与国内主流船厂长期保持产学研合作,大连海事大学、江苏科技大学、天津大学、浙江大学、广东海洋大学等院校也各具特色:大连海事大学依托航海背景,在船舶安全、海事管理方面优势明显;江苏科技大学作为原中国船舶工业总公司直属高校,在船舶建造工艺、焊接技术等领域实力雄厚;天津大学、浙江大学则结合综合性大学优势,在海洋工程结构物、水下机器人等前沿方向成果突出;广东海洋大学则立足南海开发需求,在海洋工程装备、渔业船舶设计等方面形成特色。

这些院校的课程体系通常以数学、力学、工程图学、机械设计等为基础核心课,专业课程包括船舶原理、船舶结构力学、船舶设计原理、船舶建造工艺、船舶动力装置、海洋工程导论等,部分高校还增设智能船舶、新能源动力、水下机器人等前沿课程,实践教学环节包括金工实习、船舶设计课程设计、船厂生产实习、船舶性能试验等,部分院校还建有船舶拖曳水池、结构实验室等科研设施,为学生提供实验与科研平台,就业方向涵盖船舶设计院、造船企业、船舶检验机构、航运公司、海洋工程公司、科研院所等,近年来随着绿色船舶、智能航运、深海资源开发等趋势,毕业生在新能源船舶研发、智能控制系统设计等新兴领域需求旺盛。
相关问答FAQs
Q1:船舶与海洋工程专业毕业后主要就业方向有哪些?
A:船舶与海洋工程专业毕业生就业领域广泛,主要包括:①船舶设计与研发类,如中国船舶集团下属701所、702所等设计研究院,从事船舶总体设计、结构设计、性能优化等工作;②船舶建造与管理类,如沪东中华、外高桥船厂等造船企业,从事生产管理、工艺制定、质量检验等岗位;③船舶检验与海事管理类,如中国船级社、海事局等机构,负责船舶检验、安全监管、法规制定等工作;④海洋工程类,如中海油、中石油等企业,从事海洋平台、水下生产系统等装备的设计与运维;⑤航运与配套产业类,如中远海运、招商轮船等航运公司,以及船舶动力系统、导航设备等配套企业,部分毕业生选择继续深造,或进入高校、科研院所从事教学与科研工作。
Q2:非船舶专业背景的学生,如何进入船舶行业?
A:非船舶专业学生可通过以下途径进入船舶行业:①考研转专业,报考船舶与海洋工程、轮机工程、海洋工程等方向研究生,通过系统学习专业知识弥补背景差距;②考取职业资格证书,如注册验船师、船舶建造师等,提升行业准入资质;③实习与实践,通过船厂实习、船舶设计项目参与等方式积累行业经验,了解实际生产流程;④关注行业动态,学习绿色船舶、智能航运等前沿技术,掌握Python、CAD、ANSYS等工具,增强跨学科竞争力,机械工程、自动化、材料科学等专业学生,在船舶动力系统、智能控制、新材料应用等领域具有天然优势,可通过针对性学习快速融入行业。

