下面我将为您系统梳理现代船舶建造的核心工艺工法,分为“现代船舶建造流程”、“核心工艺工法详解”、“关键技术创新”和“未来发展趋势”四个部分。
现代船舶建造总览流程
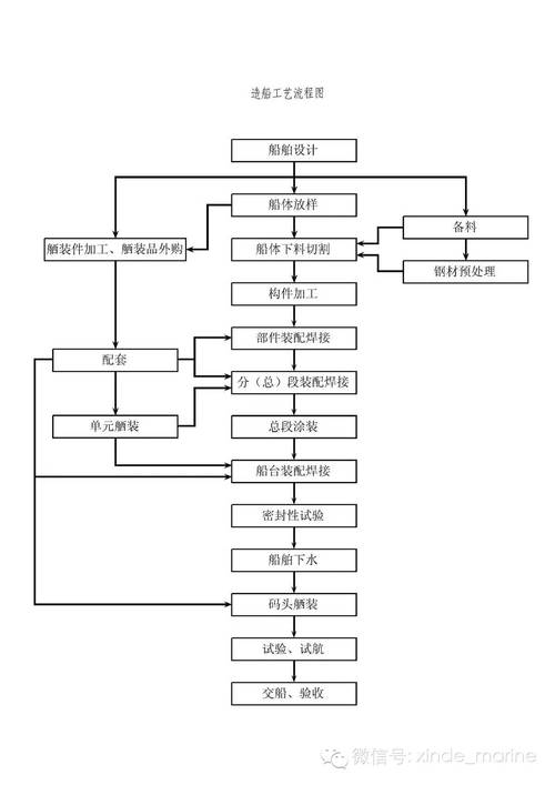
现代船舶建造普遍采用“分段建造法”,即“化整为零,合零为整”的思路,这就像搭积木,将庞大的船体分解成若干个 manageable 的分段,在车间内平行制造,最后在船坞或船台合拢成完整的船体。

整个流程大致可分为以下四个主要阶段:
-
设计与准备阶段
- 详细设计:根据合同和技术规格书,完成船舶的结构、性能、系统等所有详细图纸(包括船体、轮机、电气、舾装等)。
- 生产设计:这是连接设计与建造的关键环节,将设计图纸转化为车间可直接使用的施工图纸、零件清单、工艺指令和管理信息,并规划好整个生产流程。
- 材料与设备采购:采购钢板、型材、管材、电缆、主机、辅机等所有材料和设备。
- 工装准备:制造和安装所需的胎架、吊具、定位工装等。
-
船体建造阶段
- 号料与加工:根据图纸对钢板和型材进行划线、切割、弯曲、成型加工。
- 分段制造:这是船体建造的核心,将加工好的零件组装成平面分段、曲面分段、立体分段和总段,这个过程在车间内进行,受天气影响小,效率高。
- 船体合拢:将制造好的各个分段吊运至船坞或船台,按照预定顺序进行总装焊接,形成完整的船体结构。
- 船体完整性施工:船体合拢后,进行密性试验(如水压、气压、冲水试验)、火工矫正等,确保船体结构的水密性和完整性。
-
舾装与涂装阶段
(图片来源网络,侵删)- 舾装:指在船体内外安装所有非船体结构的设备和系统,现代船舶建造普遍采用“预舾装”工艺,即在分段制造阶段甚至更早,就将管路、电缆、设备、舾装件等安装到位。
- 铁舾装:安装管路、梯子、栏杆、基座等。
- 木舾装:安装舱室内的木作,如地板、天花板、家具等。
- 电舾装:敷设电缆,安装电气设备、仪表、照明等。
- 居装:安装生活设施,如厨房、空调、卫生单元等。
- 涂装:指对船体进行防腐和装饰性油漆涂装,涂装是船舶建造中至关重要的环节,直接关系到船舶的寿命和环保性能。
- 钢材预处理流水线:对钢板进行抛丸除锈和喷涂车间底漆。
- 分段涂装:在分段阶段进行涂装,效率高,质量好。
- 合拢后涂装:对船体合拢后难以涂装的部位进行补涂。
- 舾装:指在船体内外安装所有非船体结构的设备和系统,现代船舶建造普遍采用“预舾装”工艺,即在分段制造阶段甚至更早,就将管路、电缆、设备、舾装件等安装到位。
-
下水与完工阶段
- 下水:将建造好的船体从船坞或船台上移入水中,方式有重力式、漂浮式、机械式等。
- 码头舾装与系泊试验:船舶下水后,在码头进行剩余的设备安装、系统连接和调试,并进行系泊试验,检验各系统在静态下的功能。
- 航行试验:船舶出海进行航行,全面测试其航行性能、主机功率、通讯导航、自动化系统等各项性能指标是否达到设计要求。
- 交船:完成所有试验和整改,清理船舶,办理相关文件,将船舶移交给船东。
核心工艺工法详解
船体结构制造工艺
-
号料与加工
- 现代方法:数控切割是绝对主流,如等离子切割、激光切割、火焰切割,其精度高、效率高、自动化程度高,对于复杂曲面,则使用数控水火弯板等设备进行成型。
- 传统方法:手工号料、机械剪切、氧乙炔焰切割等已基本淘汰。
-
分段制造工艺
- 小组立:将最小的零件组装成组件(如T型梁、肋骨框架)。
- 中组立:将小组立组装成平面或曲面分段。
- 大组立:将中组立和其它部件组装成立体分段或总段。
- 工艺要点:大量使用定位焊接、刚性固定来控制焊接变形,采用高效焊接方法,如CO₂气体保护焊、埋弧焊等。
船体合拢工艺
- 总段合拢法:将船体艏、艉、中部等几个大型总段在船坞内进行对接,这种方法合拢周期短,精度要求高,适用于大型船舶。
- 塔式合拢法:从船中底部分段开始,向艏、艉两个方向逐层向上建造,适用于中小型船舶。
- 岛式合拢法:从船体中部建造一个“岛”,然后向艏、艉两个方向同时扩展建造,适用于大型船舶,可多点作业,效率高。
高效焊接工艺
焊接是船舶建造的“缝纫线”,其质量和效率至关重要。

- CO₂气体保护焊:应用最广泛,成本低,效率高,适合全位置焊接。
- 埋弧焊:主要用于平面分段和船台/船坞的大接缝焊接,熔深大,效率高,焊接质量好。
- 药芯焊丝电弧焊:结合了焊条电弧焊和CO₂焊的优点,焊接质量好,适应性强。
- 垂直堆焊/气电立焊:专门用于船体侧板等垂直或倾斜焊缝的高效焊接,效率是传统手工焊的10倍以上。
- 激光复合焊:将激光束与电弧结合,焊接速度极快,热影响区小,是未来的发展方向。
现代舾装工艺
- 区域舾装:按船舶的地理位置(如机舱、货舱、甲板)组织舾装作业,打破专业界限,实现并行作业。
- 单元舾装:将多个设备、管路、电缆在车间内预先组装成一个功能模块(如机舱单元、泵组单元),然后整体吊装上船,这是提高效率和质量的关键。
- 预舾装:在分段制造阶段就进行舾装,大大减少了船坞和码头上的高空作业和交叉作业,提高了安全性和效率。
涂装工艺
- 车间底漆:钢材在预处理线上喷涂,防止在加工和存放期间生锈。
- 高性能涂料:普遍使用环氧富锌底漆、环氧中间漆和聚氨酯面漆等配套体系,以提供长效防腐。
- 环保涂装:严格限制使用有机挥发物含量高的涂料,采用水性涂料、无溶剂涂料等环保产品,对涂装作业进行严格管理,防止VOCs无组织排放。
关键技术创新
数字化与智能化
- 三维建模与虚拟设计:使用 CAD/CAE/CAM 软件(如AVEVA, Tribon)进行全船三维建模,实现设计、生产、管理的一体化,可以在虚拟环境中进行干涉检查、工艺规划和仿真。
- 数字孪生:为每艘船舶创建一个与物理实体完全对应的虚拟模型,在船舶整个生命周期内,通过实时数据同步,实现状态监控、故障预测、远程运维和优化决策。
- 物联网:在船舶建造和运营中,通过传感器实时采集设备状态、能耗、环境等数据,为智能管理和维护提供数据支持。
- 智能机器人:
- 焊接机器人:在重复性高、劳动强度大的焊接环节(如平面分段)应用,保证焊接质量的稳定性。
- 打磨/除锈机器人:用于自动化打磨焊缝和钢板除锈,改善作业环境,提高效率。
- 喷涂机器人:用于自动化喷涂,保证涂层均匀性,减少涂料浪费和工人暴露在有害环境中。
绿色化与环保技术
- **替代燃料船舶
